05.12.2023 21:47:45 作者:于晓霞 来源:韦德bevictor 浏览数:0
为落实共青团中央、教育部、全国学联联合下发的《关 于推动高校员工会(研究生会)深化改革的若干意见》,并 结合《关于巩固高校员工会(研究生会)改革成果的若干措 施》文件要求,接受广大师生监督,现将公司 2023 年度员工会改革情况公开如下。
一、改革自评表


二、《韦德bevictor员工会章程》
第一章 总则
第一条 韦德bevictor员工会(以下简称员工会)是在韦德bevictor党委领导下,韦德bevictor团委指导下的主要员工组织,以全心全意服务同学为宗旨,是公司联系广大同学的桥梁和纽带。
第二条 员工会的基本任务:
(一)遵循和贯彻党的教育方针,组织同学开展学习、文体、社会实践、志愿服务、创新创业等多种活动,促进同学德智体美劳全面发展,团结和引导同学成为热爱祖国,适应中国特色社会主义事业要求的合格人才,进一步增强对中国特色社会主义的道路自信、理论自信、制度自信、文化自信,自觉树立和践行社会主义核心价值观,为实现中华民族的伟大复兴而努力奋斗;
(二)维护校纪院规,倡导良好的校风、学风、院风,促进同学之间、同学与教职工之间的团结,协助公司建设良好的学习、生活环境;
(三)组织同学开展有益于成长成才的自我服务活动,协助公司解决同学在学习和生活中遇到的实际问题;
(四)加强公司党政与广大同学的沟通联系,通过公司各种正常渠道,反映同学的建议、意见和要求,参与涉及员工的公司事务的民主管理,维护同学的正当权益;
(五)引导和支持公司员工社团健康发展,配合团组织加强对公司员工社团的管理和服务;
(六)坚持从严治会,规范工作人员的产生和配备,强化群众意识、责任意识和奉献意识,以实际行动做广大同学的表率;
(七)立足本院的员工工作,加强与其他公司的相互交流。
第三条 员工会承认并遵守《中华全国员工联合会章程》、《韦德bevictor官网章程》和《韦德bevictor官网员工会章程》。
第二章 员工会工作人员
第一条 员工会工作人员应当为共产党员或共青团员,理想信念坚定,热爱和拥护中国共产党,具有强烈的爱国意识、爱国情感,积极弘扬和践行社会主义核心价值观,品行端正、作风务实、乐于奉献,具有全心全意为广大同学服务的觉悟和能力。员工会工作人员应当是学有余力、学业优良的员工,学习成绩综合排名在本专业前30%以内,且无课业不及格情况。
第二条 员工会工作人员面向广大同学进行选拔,选拔过程公开透明、公平竞争,确保广大同学的知情权、参与权,选拔结果进行公示,接受广大同学的监督。
第三条 员工会成员的基本权利
(一)有权对员工会的工作进行监督,并提出建议、质询和批评;
(二)有权参加员工会开展的各种活动;
(三)享有选举权、被选举权及本章程所规定的其他权利。
第四条 员工会成员的基本义务
(一)努力学习科学文化知识,积极参加学术、文体和社会实践活动,全面提高自身的素质;
(二)自觉遵守校规校纪,文明自律,尊师爱校,自觉维护公司的正常教学秩序和生活秩序;
(三)遵守本会章程,执行本会决议,积极参加本会活动,认真完成本会交给的各项任务;
(四)在行使权利时,不得损害国家、社会、集体、公司、公司及本会的利益,不得妨碍他人行使权利。
第五条 建立工作人员退出机制。对于达不到学业要求标准的、考核不合格的、无法正常履行职责的、出现违反校规校纪、道德失范以及与员工不相称行为的员工会工作人员,须按规定和程序及时予以劝退、免职或罢免。
第六条 建立以服务和贡献为导向的激励机制。参加评奖评优、测评加分。
第三章 从严治会
第一条 员工会要面向全体同学,依法依章程开展活动、接受监督。
第二条 员工会组织决定重要事项或开展重大活动,须事先向公司团委报告。
第三条 员工会组织坚持党的全面领导,公司党委定期听取员工会工作汇报,研究决定重要事项;公司团委研究员工会的规章制度、工作规划和工作人员遴选等重要事项。
第四条 员工会组织工作人员应胸怀崇高理想,恪守员工本分,牢记服务宗旨,守纪律、讲原则、做表率。
第五条 建立述职评议制度。组建以员工代表为主,公司党委、公司团委、校员工会等共同参与的评议会,员工会主席团成员和工作部门负责人每学期向评议会述职,评议会从政治态度、道德品行、学习情况、工作成效、纪律作风等方面对其进行全面客观的综合评价。
第六条 公司团委建立从严指导管理员工会组织的责任追究制度,对于员工会组织及工作人员出现的问题,公司团委应迅速调查核实,按规定和程序及时予以处理。
第七章 附则
第七条 本章程解释权归员工会所有。
第八条 本章程自发布之日起生效。
韦德bevictor团委
韦德bevictor员工会
2022年9月
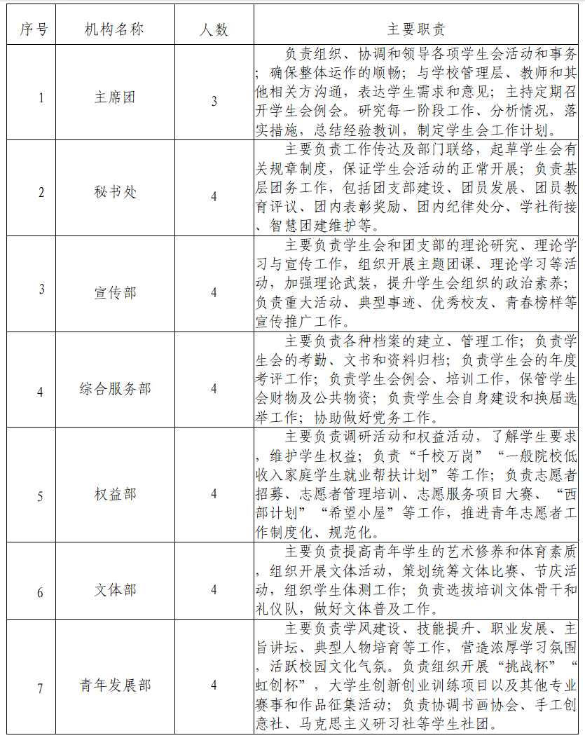
三、院级组织工作机构组织架构表

四、院级组织工作人员名单

五、院级组织主席团成员候选人产生办法
(一)应为中共党员(中共预备党员)或共青团员,具有较高的思想政治素质、坚定的理想信念,具有强烈的爱国意识、爱国感情,品行端正、作风务实、乐于奉献,具有全心全意为广大同学服务的觉悟和能力;具有代表性,应当从公司员工会工作人员和各领域优秀员工典型中产生。
(二)具备牢固的专业基础与合理的知识结构,有较强的学术精神和学习能力,学业成绩优秀,综合素质排名和学业成绩排名位于本专业前30%且无课业不及格情况。
(三)经过笔试、面试等环节考察后,由员工代表大会选举产生,由公司团委审查后,报公司党委确定。
六、院级组织主席团成员选举办法
(一)选举规定
1、员工会主席团由员工代表大会选举产生,选举的组织工作由上一届大会主席团负责。
2、员工会主席团的选举,采用无记名投票的方式和差额选举的办法进行。
3、经公司团委批准,提交员工代表大会选举的员工会主席团候选人实行差额选举,应选主席团成员不超过3名。
(二) 具体流程
选举采取抽签的办法决定先后顺序,候选人进行5分钟竞选演讲和3分钟的答辩,出席会议的代表对候选人可以投赞成票、反对票,也可以弃权。
七、主席团成员和工作部门负责人述职评议办法
(一)考评细则
述职评议内容包括对员工会工作人员政治态度、道德品行、学习成绩、工作成效、纪律作风以及存在的问题和改进措施等方面的全面客观综合评价。
(二)述职评议程序
1、书面总结。述职前,提交工作书面总结。总结材料要根据述职评议内容,做到实事求是、全面规范、简明精炼、支撑有力,能够很好地报告重点开展的工作项目以及存在的不足、需要改进的方面等,明确下一步工作规划。
2、述职汇报。现场述职内容要求密切结合员工会功能定位,准确充实、重点突出。述职结束后,评议会中的员工代表填写评议测评表。评议会成员根据现场述职情况评价打分。
3、适度公开。公司团委根据书面总结和述职评议情况形成最终的综合评价结果。工作人员述职报告和评议结果在一定范围内公开,接受广大同学监督。
4、持续改进。述职人员根据评议会提出的意见和建议,认真制定改进方案,将改进措施列入下一学期工作计划,认真落实。
(三)评价结果应用
评议结果分为优秀、良好、合格、不合格四个等级。建立以服务和贡献为导向的激励机制,评价结果作为员工会工作人员选拔任用的重要依据。在评奖评优、测评加分等事项时,依据评议结果择优提名。评议结果为合格及以上的员工会成员方具备参评团内荣誉的资格。评议为不合格者,依照相关退出机制,按程序予以劝退、罢免。无故未参与述职评价组织和个人,不得参评团内荣誉。
八、院团委指导员工会主要责任人

编辑:于晓霞、陈妍孜
责任编辑:周维维